收藏到桌面
您好,欢迎来到有铸制造!
立即发布信息
信息分类
管道·管材·板材·型材
无缝钢管
螺旋钢管
直缝钢管
焊管
镀锌钢管
防腐钢管
保温钢管
耐磨管道
合金管道
板材
型材
PVC
PVR
PE
法兰/盲板
不锈钢法兰
碳钢法兰
合金法兰
板式法兰
锻打法兰
平焊法兰
对焊法兰
凸面对焊法兰
船用法兰
松套法兰
盲板/法兰盖
八字盲板
保温·防腐·耐磨管道及配件
聚氨酯保温管
钢套钢保温管
镀锌铁皮保温钢管
保温三通
保温四通
保温弯头
3PE防腐钢管
TPEP防腐钢管
内环氧外PE防腐钢管
水泥砂浆防腐钢管
衬塑钢管
涂塑钢管
三又两布防腐钢管
防腐弯头
防腐三通
双金属耐磨管
陶瓷内衬耐磨管
耐磨弯头
耐磨三通
弯头
不锈钢弯头
碳钢弯头
合金钢弯头
铝质弯头
冲压弯头
热压弯头
对焊弯头
异径弯管
虾米腰弯头
变径弯头
双法弯头
承插弯头
镀锌弯头
保温弯头
防腐弯头
耐磨弯头
衬塑弯头
丝扣弯头
长半径弯头
短半径弯头
30度弯头
45度弯头
90度弯头
180度弯头
三通/四通
等径三通
异径三通
斜三通
Y型三通
丝扣三通
承插三通
排气三通
排泥三通
跨越三通
镀锌三通
防腐三通
保温三通
耐磨三通
等径四通
异径四通
丝扣四通
防腐四通
耐磨四通
异径管/大小头
同心异径管
偏心异径管
对焊异径管
镀锌异径管
承插异径管
喇叭口
支吊架/管托
U型螺栓
管道管夹
隔热管托
保冷管托
管道支座
管道管托
弹簧支吊架
滑动支架
滚动支架
导向支架
固定支架
托架
吊架
卡架
装配式支吊架
人孔
抗震支架
阀门
球阀
蝶阀
闸阀
调节阀
截止阀
止回阀
旋塞阀
安全阀
隔膜阀
疏水阀
减压阀
真空阀
仪表阀
平衡阀
放料阀
排气阀
执行器
阀门设备
进口阀门
其他阀
管道配件
承插件
沟槽管件
防水套管
螺栓
管道补偿器
伸缩节
管道视镜
罩型防雨帽
Y型过滤器
金属软管
阻火器
水流指示器
汽车整车
乘用车
客车
卡车
专用车
新能源
汽车制造
汽车零部件
汽车用油
首页
信息聚合
资讯中心
行业知识
有铸优选
企业店铺
展会信息
文砚优化推广服务
网站公告
有铸制造
>
热点资讯
>
资讯中心
>
行业资讯
>
9月份钢厂检修及生产情况
9月份钢厂检修及生产情况
时间:2022-09-29 22:37:27 编辑:铸小编 来源:有铸制造网 浏览:300次 【
大
】【
中
】【
小
】
网站投稿
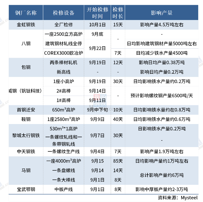
据Mysteel不完全统计,截至9月28日,国内10家钢厂发布检修计划。其中,鞍钢计划自9月9日起对厂内1座2580m3高炉进行焖炉操作,预计焖炉时长约40天,日均影响铁水产量约0.6万吨。
上一篇:
伦金所据悉将讨论禁止俄罗斯金属 LME金属价格全
下一篇:
统一生物基润滑系列:可降解特性与高性能的兼容方
延伸阅读:
统一生物基润滑系列:可降解特性与高性能的兼容方案
[图]
统一HV低温液压油:极寒工况下的流动性与抗磨平衡
[图]
统一黑移山C4000液压油,为重型机械注入持久动力
[图]
统一精耕 UTTO+300 赋能进口大农机,开启农业新篇章
[图]
统一石化以“党建+ESG”为笔,绘就双碳路上的工业底色
[图]
统一螺杆空压机油:高温抗积碳与长周期运行的技术支撑
[图]
统一通用锂基润滑脂:多场景适配的“万能润滑剂”
[图]
春耕大战在即,统一精耕 4T 助你一臂之力
[图]
统一石化 CEO 李嘉直击痛点指出破局关键
[图]
买油送19大部件延保!统一延保机油让卡友跑车底气十足
[图]
统一生物基润滑系列:可降
统一HV低温液压油:极寒工
从服务到制造:上海均勇实
统一黑移山C4000液压油,
统一精耕 UTTO+300 赋能
统一石化以“党建+ESG”
最新便民信息
不锈钢三片式高平台内螺纹球阀 规格齐全 可供应各类阀门
PSP内丝球阀 电磁感应双热熔 卫生性能好 先承插后连接
SIEMENS西门子螺纹球阀VAI61.50-63 电动二通
三片式焊接球阀Q41F-25P法兰球阀 高压 低压重合同保质
阀门 Q41F-16P不锈钢法兰球阀 浮动式手动球阀
pvdf呼吸阀 法兰球阀 经久耐用 PVDF热熔球阀
双由令球阀厂家一体式工业级管件规格多样
三片式加长焊接球阀 卫生级 CF3\CF3M材质 可非标定制
供暖用全焊接球阀 软密封硬密封 Q367F/H-25C DN
全通径固定球涡轮全焊接球阀Q367F-25C DN600
工业调节阀厂家翻板阀蝶阀销售企业 欢迎致电
脱硫FGD专用蝶阀耐磨耐腐蚀阀板双相不锈钢阀杆2Cr13阀座
碳钢通风蝶阀 洪捷供应 锅炉烟气蝶阀 电动通风碟阀
厂家直供通风调节蝶 阀 电动硬密封阀气动蝶阀通风阀门
D943H多层次硬密封电动蝶阀 适用于污水集输系统中
进口不锈钢蝶阀 用心制造 成就品质
手动球铁软密封 涡轮蝶阀 D343H法兰蝶阀硬密封
手动衬氟蜗轮蝶阀 D341F46 -16P DN100 耐腐
涡轮对夹蝶阀 D371X-10C 软密封铸钢材质 凸耳式
工业调节阀厂家翻板阀蝶阀销售企业
最新入驻机构
[10-23]
四川蜀帝管业有限公司
[05-26]
河北博迎管道设备制造有限公司
[04-27]
承德万壹网络科技有限公司
[04-27]
有铸管道支吊架
[04-07]
简臻管道装备制造有限公司
[03-23]
河北洺洋管道设备有限公司
[03-21]
河北元沧管道设备有限公司
[03-21]
沧州渤宇管道有限公司
[03-17]
河北晟琪管道防腐保温工程有限公司
[08-01]
恒通管道
[08-01]
万壹网络
[08-01]
文砚网络
[08-01]
简恒管道
[07-23]
河北州晖管道装备有限公司
[07-19]
有铸制造网
[06-25]
北京文砚科技
[06-24]
河北简臻管道装备制造有限公司
16619768989