您好,欢迎来到有铸制造!
  • loading
信息分类
有铸制造 > 热点资讯 > 资讯中心 > 行业资讯 >  中钢协:12月中旬重点钢企钢材库存量1464万吨

中钢协:12月中旬重点钢企钢材库存量1464万吨

时间:2024-12-25 10:09:45  编辑:铸小编  来源:中国钢铁工业协会  浏览:242次   【】【】【网站投稿

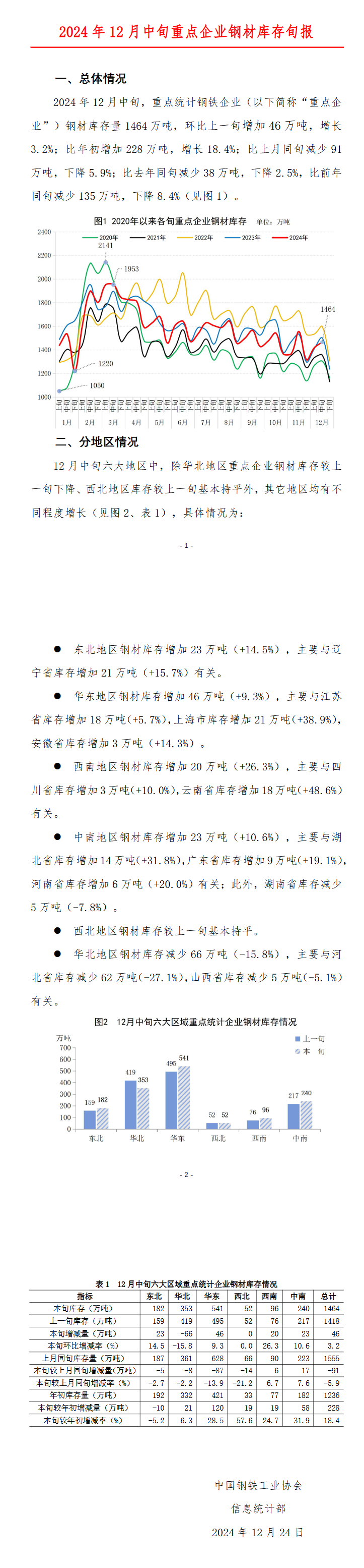
2024年12月中旬,重点统计钢铁企业(以下简称“重点企业”)钢材库存量1464万吨,环比上一旬增加46万吨,增长3.2%;比年初增加228万吨,增长18.4%;比上月同旬减少91万吨,下降5.9%;比去年同旬减少38万吨,下降2.5%,比前年同旬减少135万吨,下降8.4%。

16619768989