大公司动态:中信特钢签30亿项目,莱钢永锋钢铁拟检修
2月4日,Mysteel汇总部分大宗商品相关企业动态。
2月2日,全国累计5家钢厂发布调价信息,整体调幅在0-20元/吨。
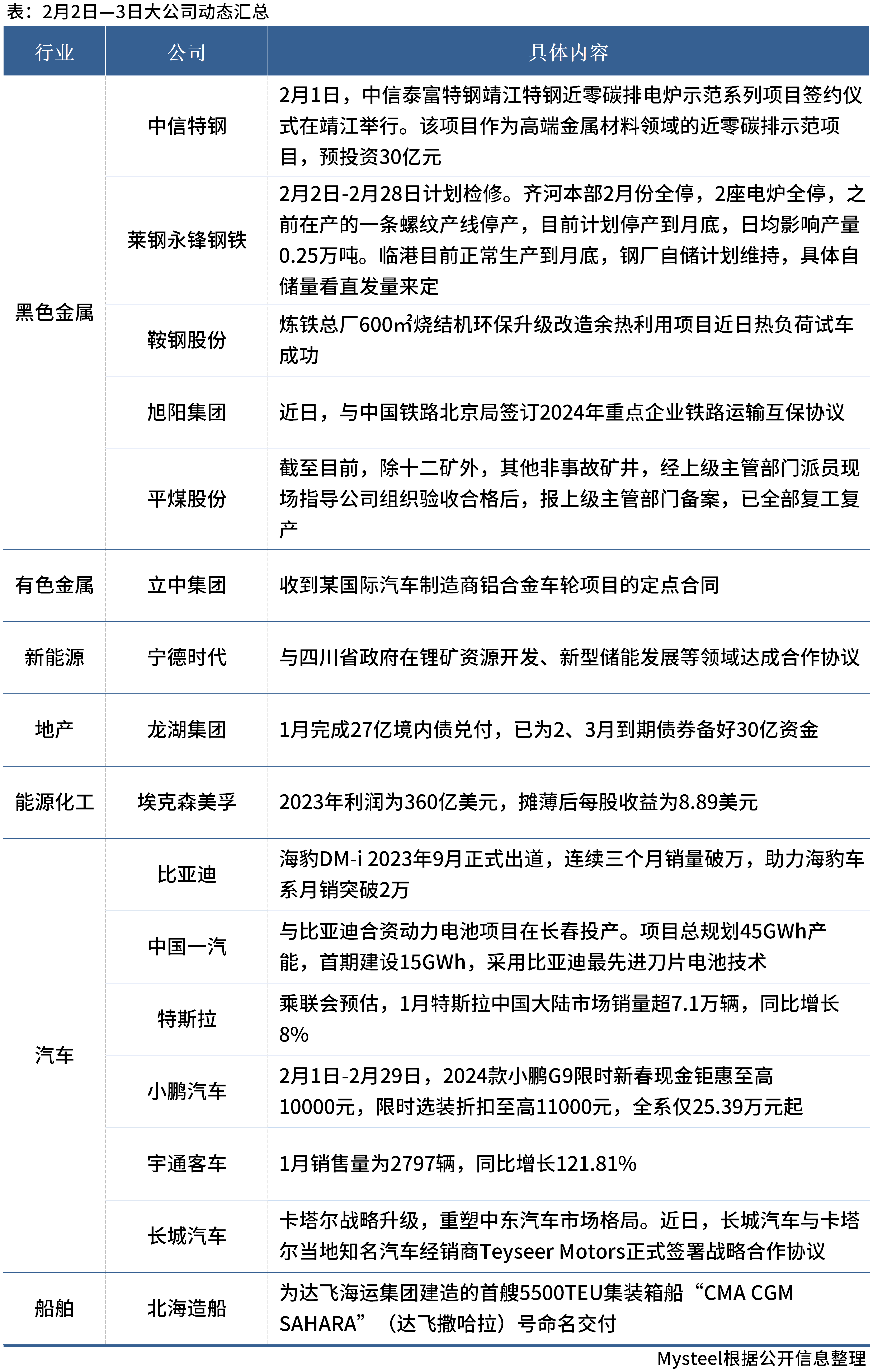
2月1日,中信泰富特钢靖江特钢预投资30亿元近零碳排电炉示范系列项目签约;莱钢永锋钢铁齐河本部2月份全停,2座电炉全停,之前在产的一条螺纹产线停产,目前计划停产到月底,日均影响产量0.25万吨;中国一汽与比亚迪合资动力电池项目在长春投产,项目总规划45GWh产能;乘联会预估,1月特斯拉中国大陆市场销量超7.1万辆,同比增长8%。
2月2日,全国累计5家钢厂发布调价信息,整体调幅在0-20元/吨。
2月1日,中信泰富特钢靖江特钢预投资30亿元近零碳排电炉示范系列项目签约;莱钢永锋钢铁齐河本部2月份全停,2座电炉全停,之前在产的一条螺纹产线停产,目前计划停产到月底,日均影响产量0.25万吨;中国一汽与比亚迪合资动力电池项目在长春投产,项目总规划45GWh产能;乘联会预估,1月特斯拉中国大陆市场销量超7.1万辆,同比增长8%。
具体情况如下:


延伸阅读:








